En cuanto a los circuitos digitales solo trabajan con señales positivas por encima de cero(GND).
Se puede facilmente implementar una fuente fija dual simetrica con tensiones reguladas positivas y negativas respecto a tierra usando los 78xx y 79xx.
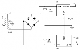
El circuito mostrado en este caso para + 8v y -8v es el siguiente , cambiando los reguladores como sabemos se puede tener 5, 9,12 ,15 voltios simetricos , recordar que el voltaje mínimo que requiere la fuente no regulada es 3 voltios por encima del valor a regular.

Se puede usar transformadores 9-0-9 voltios para los 8 voltios mostrados o tambien para 5 v,aunque podemos usar transformadores 12-0-12 sin problemas . Se debe tener cuidado con los pines de los reguladores los 78xx tienen su pin del centro conectado a tierra , mientras que en los 79xx el terminal central está conectado a la entrada , se debe tener cuidado de no hacer corto circuito con el metal de los disipadores .Revisar con cuidado los manuales del reguladora usar .
La salida es filtrada por condensadores electrolíticos de 100uF. Como referencia , para un transformador 9-0-9 la salida flotante medida en vacio es +/- 13V.
No hay comentarios:
Publicar un comentario