De: ricardo.. (rjm..._@hotmail.com)
Enviado: sábado, 28 de noviembre de 2009 04:20:17 p.m.
Para: hokkaido_peru@hotmail.com
Soy estudiante de Ing De sistemas. y tengo que realizar un proyecto electronico, pero estoy muy novato en este tema. y me gustaria crear un sensor de luz y oscuridad. un sensor que cuando nochezca se prenda una luz. pero no tengo conocimientos de algun circuito y de los materiales. Sera posible que usted me Pueda ayudar con algun tutorial o una explicacion, o aportarme algun circuito que me podria ayudar.
Mi nombre es Ricardo Mora De Venezuela. gracias por su atencion.
Un circuito muy sencillo que puedes empezar a probar antes de alimentar una luz mas fuerte usando un relay es el siguiente:
El resistor dependiente de luz o LDR tiene esta apariencia:
El circuito integrado a usar es el muy difundido timer 555 y un transistor de uso general tambien muy conocido el 2n2222 , la salida indicadora de estado se dá por la pata 3 del 555 , cuando esta en alta se enciende el led y cuando la salida es baja el led está apagado .
El principio de funcionamiento es muy sencillo , la otra posibilidad es usar un opam como comparador pero a veces se encuentra comportamiento inestable , en esto el timer 555 es más seguro , vamos a describir el circuito de izquierda a derecha :
En primer lugar vemos al LDR o fotoresistor en serie con una resistencia alta como es la de 100k que es tambien resistencia de base del transistor , la caracteristica del LDR es esta : cuando sobre su superficie no incide luz (oscuridad) su valor en resistencia es muy alto , varios mega ohmios , se comporta como un circuito abierto , sin embargo cuando hay luz incidiendo en su superficie su valor es bajo llegando a ohmios con luz fuerte .
La salida de este divisor de voltaje alimenta al transistor 2222 de la siguiente forma : cuando hay luz el ldr envia la corriente a tierra y el transistor esta abierto o desactivado , sin embargo en ausencia de luz el ldr se "abre" dejando pasar la corriente hacia el transistor saturandolo , el transistor 2222 tiene una resistencia de colector de 100 k tambien amarrada a la entrada del pin 2 del timer 555 , que es la pata de disparo , en situacion de espera esta pata debe estar en valor de voltaje alto ( cercano a los 5 voltios de alimentacion) un pequeño pulso de bajada hacia tierra dispara al temporizador por un tiempo definido por la fórmila T = 1.1 RC donde R y C son la resistencias y condensador de 100k y 2.2 uF conectadas a las patas 7 , 6 y 2 del timer , sin embargo si la pata 2 del timer permanece en baja la salida del timer es decir el pin 3 estara en alta ese tiempo antes de dispararse haciendo que el led se encienda o posteriormente active un relay.
El transistor esta en modo inversor , cuando haya luz su salida de colector estara abierta y el pin 2 del timer estara en voltaje positivo gracias al resistor de 100 k del colector , la salida del timer es baja , el led aparece apagado , sin embargo en oscuridad el ldr se abre y el colector del transistor se va a tierra haciendo que la pata 2 del timer se ponga en baja y por tanto su salida en alta , se enciende el led , si esta salida 3 del timer alimentara un transistor con relay en su colector el relay se cerraria encendiendo luces , sirenas ,etc.
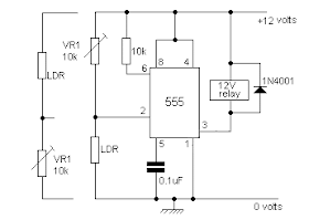
Sin embargo es posible simplificar aún más este circuito usando los comparadores internos del 555 para no usar el modo de monostable como en el circuito anterior el circuito sería el siguiente:

VR1 es un potenciometro de 10 k que con la resistencia dependiente a la luz (LDR) forman un divisor de voltaje.
Una bajada de nivel de luz sobre la superficie del LDR (anochecer) hace que cambie su resistencia . Esto causa un aumento de voltaje en la entrada del pin 2.La salida del 555 es decir el pin 3 se va a tierra haciendo que el relay se energize conectado luces , sirenas ,etc.
Si se invierten las conexiones del potenciometro y LDR como se indica en la figura la acción tambien se invierte causando que el relay se active cuando aumente la luz (amanecer).

pongan nopor
ResponderEliminarHola sr Flores. El último circuito es funcional sin embargo al llegar el punto de umbral del LDR cuando ya pronto viena la caída de la noche, el relé empieza a cerrarse y abrirse constantemente apagando y encendiendo al bombillo hasta que la oscuridad sea más intensa y así sí se activa normalmente el relé. En ese caso que me está ocurriendo, se me viene la idea de intercalar un condensador de baja capacitancia con una resistencia pullup para el trigger. Qué opina usted colega?
ResponderEliminar